一、专业简介
专业名称:体育经济与管理
专业代码:120212T
体育经济与管理专业是2012年教育部颁布的《普通高等学校本科专业目录》中的新设专业,隶属于工商管理专业门类。该专业以经济学、管理学、体育学作为学科基础,运用经济学和管理学的基本原理、方法分析解决体育产业在发展过程中的问题。365官网该专业于2018年开始招生。该专业充分体现365官网体育专业院校的特色,立足于培养能够在企事业单位、政府机构以及各类组织中从事经营管理、体育产业分析、赛事策划与运营、体育组织管理、咨询指导等,具有坚实的经济与管理学理论基础和较强实践操作能力,懂体育、善管理、会经营的高素质、复合型体育经济管理专业人才。本专业坚持“厚基础,宽口径、高素质、强能力”的培养原则,要求学生系统掌握管理学、经济学的基本理论和基础知识,掌握现代经济与管理工具和方法,具有创新能力和创造性思维;熟悉国内外有关体育产业的方针、政策以及体育产业运营的国际惯例与规则,具有分析和解决体育运营管理实际问题的能力;具备良好的品德操行、人文修养、职业道德和社会责任感,具有较强的社会适应能力和综合素质。
二、培养目标
本专业全面贯彻新时代党的教育方针本专业培养培养德、智、体、美、劳全面发展,适应我国经济社会和体育事业、体育产业发展的需要,系统掌握体育学、管理学、经济学、市场营销学、旅游学的基本理论方法和专业技能,能在体育和与体育有关的企、事业单位及社会组织从事策划、咨询、营销、组织和运作等工作,具备人文精神、科学素养和诚信品质,富有创新精神和实践能力的高素质应用型人才。
本专业毕业生毕业5年左右预期能够达到:
目标1(从业道德素养):具备良好的职业道德和职业操守。遵守行业规范和道德准则,以诚信、责任和公正的态度从事体育经济和管理工作,保护消费者权益,维护行业的稳定和发展。
目标2(行业专职能力):具备体育经济和管理的相关知识和技能。毕业生应该深入了解体育经济和管理的相关知识和技能,包括财务管理、市场营销、运营管理、项目管理等,能够在体育组织和企业中从事相关岗位的工作,并能够有效地解决实际问题和提供专业指导。
目标3(行业综合能力):具备全面的了解和理解体育产业,包括市场趋势、经济模型、竞争分析等,能够分析和预测体育市场的发展趋势,并具备制定和执行相应策略的能力;
目标4(跨界从业能力):具备跨领域从业的能力和意识,能够与不同专业背景的人合作,跨越不同行业的界限,拥有广泛的视野和创新思维,找到与其他领域的协作机会,推动体育产业的发展。
目标5(持续发展能力):具备自主学习、持续学习和适应变化的能力,具备终身学习意识、公平竞争意识、环境保护意识和开拓创新精神,关注和学习最新的体育经济和管理理论、技术、工具等,不断提升自己的专业素养和实践能力,适应行业发展的变化和需求。
三、毕业要求与指标分解
3.1毕业要求
根据上述培养目标,本专业毕业生毕业时应满足如下4条毕业要求:
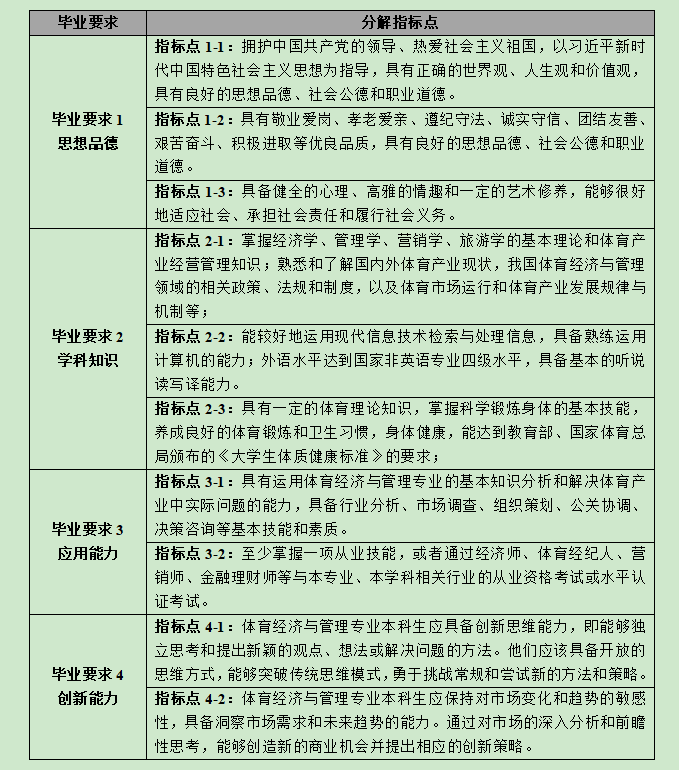
毕业要求 1(思想品德):
1.1 拥护中国共产党的领导、热爱社会主义祖国,以习近平新时代中国特色社会主义思想为指导,具有正确的世界观、人生观和价值观,具有良好的思想品德、社会公德和职业道德;
1.2 具有敬业爱岗、孝老爱亲、遵纪守法、诚实守信、团结友善、艰苦奋斗、积极进取等优良品质,具有良好的思想品德、社会公德和职业道德;
1.3 具备健全的心理、高雅的情趣和一定的艺术修养,能够很好地适应社会、承担社会责任和履行社会义务。
毕业要求 2(学科知识):
2.1 掌握经济学、管理学、营销学、旅游学的基本理论和体育产业经营管理知识;熟悉和了解国内外体育产业现状,我国体育经济与管理领域的相关政策、法规和制度,以及体育市场运行和体育产业发展规律与机制等;
2.2 能较好地运用现代信息技术检索与处理信息,具备熟练运用计算机的能力;外语水平达到国家非英语专业四级水平,具备基本的听说读写译能力;
2.3 具有一定的体育理论知识,掌握科学锻炼身体的基本技能,养成良好的体育锻炼和卫生习惯,身体健康,能达到教育部、国家体育总局颁布的《大学生体质健康标准》的要求;
2.4 能完成学院规定的毕业学分,符合毕业条件和学位授予条件,获得毕业证书和学位证书。
毕业要求 3(应用能力):
3.1 具有运用体育经济与管理专业的基本知识分析和解决体育产业中实际问题的能力,具备行业分析、市场调查、组织策划、公关协调、决策咨询等基本技能和素质;
3.2 至少掌握一项从业技能,或者通过经济师、体育经纪人、营销师、金融理财师等与本专业、本学科相关行业的从业资格考试或水平认证考试;
毕业要求 4(创新能力):
4.1 体育经济与管理专业本科生应具备创新思维能力,即能够独立思考和提出新颖的观点、想法或解决问题的方法。他们应该具备开放的思维方式,能够突破传统思维模式,勇于挑战常规和尝试新的方法和策略;
4.2体育经济与管理专业本科生应保持对市场变化和趋势的敏感性,具备洞察市场需求和未来趋势的能力。通过对市场的深入分析和前瞻性思考,能够创造新的商业机会并提出相应的创新策略。
3.2 毕业要求对培养目标的支撑矩阵(表1)

注:H、分别代表高、中支撑,下同
3.3 毕业要求的分解(表2)
上述毕业要求分解为如下表所示的分指标点。

四、学制、修业年限及学位授予
学 制:四年
修业年限:4—6年
学 位:管理学学士
五、毕业条件
修完本专业人才培养方案所规定的课程与环节,达到160学分,其中必修课104学分,选修课32学分,教育实践性教学环节24学分,学生修业期满达到毕业要求,颁发本科毕业证书;符合学士学位条件,授予管理学学士学位。
六、课程设置结构与教学周数分布(表3和表4)
本专业课程结构由通识教育课程、专业基础课、专业素养课程、实践教学环节构成。其课程结构、教学周数与学分分配分别见表3、表4。


注:
1.入学教育中含安全教育6学时。
2.形势与政策课第1-8学期开设。
3.毕业论文(设计)在第6-8学期进行,共计19周。
4.第6学期专业实习为校内实习,不占课堂教学周数;
5.在已有课程中开设劳动教育模块或劳动教育专题必修课,总学时不少于32学时,其中理论教学不少于16学时。具体依照《英国365上市公司官网劳动教育实施方案(试行)》执行。
五、教学进程计划及说明





备注:1.“√”表示根据情况确定具体时间。“↑”表示前八周上课,“↓”表示后八周上课。
2.“★”表示为该专业的核心课程。“p表示为该专业限选课”。
3. 专业选修课与通识选修课学分不可互补。
4.原则上每学期专业选修课开课学分不少于该学期专业选修课总学分的2/3。
八、课程体系与毕业要求指标点支撑矩阵
表6 “课程体系-毕业要求”支撑矩阵


九、课程体系拓扑图

十、核心课程及简介
(一)核心课程:体育产业概论
学分/学时: 2/32
主要内容: 本课程主要研究体育产业的形成和发展、产业组织、结构、产品、投资、市场、效益等基本问题,为学生提供了体育产业的基本理论和基本知识,为后续的体育项目管理、体育经营管理等专业知识的学习奠定了框架,并为将来从事体育产业的开发和管理打下了坚实的基础。在本课程中,首先,介绍体育产业的基本概念、定义、分类以及产业特性,帮助学生全面了解体育产业的范围和特点。其次,深入探讨体育产业的组织与结构,分析市场主体的构成、相互关系以及市场运行机制。同时,课程还会关注体育产品与体育市场,阐述体育产品的特点和类别,以及体育市场的构成和运行机制。此外,课程还会涉及体育产业的发展趋势与策略,分析当前体育产业的发展动态和未来发展方向,提出促进体育产业健康发展的策略和建议。
修读对象:体育旅游、体育经济与管理等专业学生
授课教研室: 经济学教研室
教材: 选用曹可强、张林组织编写、由高等教育出版社出版的《体育产业概论》,2019年第二版。
(二)核心课程:西方经济学(微观)
学分/学时: 3/32
主要内容: 本课程旨在为学生提供关于对微观经济学基本原理和理论的理解,帮助他们掌握经济决策的思维方式和市场运行机制。通过这门课程,学生将能够了解生产者和消费者在市场中的行为,分析市场均衡的过程和结果,理解企业成本和产出决策的影响因素,掌握不同市场结构的特点和运行机制,以及了解市场失灵的原因和政府干预的必要性。此外,这门课程还将培养学生的经济分析能力,使他们能够运用经济学原理和方法分析现实生活中的经济问题,提出合理的解决方案。这对于他们未来的职业发展,特别是在经济、金融、管理等领域,将具有重要的指导意义。
修读对象:体育经济与管理专业学生
授课教研室: 经济学教研室
教材: 选用高鸿业主编,由中国人民大学出版社出版的《西方经济学(第5版)》(微观部分),2011年版。
(三)核心课程:西方经济学(宏观)
学分/学时: 3/32
主要内容:本课程是一门专注于研究西方市场经济体系及其运行规律的学科,通过分析现代市场经济运行的规律和实施的经济政策,帮助学生认识市场经济的发展状况、存在的问题以及未来发展的趋势,使学生更好地理解市场经济的本质和运行方式,为未来的职业生涯打下坚实的基础。其次,西方经济学课程还注重对中国社会主义市场经济理论的理解。通过与发达市场经济的比较分析,学生可以更加深入地理解社会主义市场经济的优势和规律性,从而更好地适应和推动中国经济的发展。通过学习西方经济学的理论和方法,学生可以更加科学地制定经济政策,推动社会主义市场经济的建设和社会主义现代化建设。
授课教研室: 经济学教研室
教材: 选用高鸿业主编,由中国人民大学出版社出版的《西方经济学(第5版)》(宏观部分),2011年版。
(四)核心课程:体育旅游管理
学分/学时: 3/48
主要内容: 本课程旨在培养学生掌握体育旅游管理的基本理论、方法和技能,为他们在体育旅游领域进行高效管理和创新实践提供坚实基础。本课程将全面介绍体育旅游管理的相关知识,首先,课程将系统回顾管理学的基础理论,带学生走进管理学世界;其次,课程将深入探讨体育旅游管理的概念、职能、属性、方法;此外,课程重点阐释体育旅游决策管理、计划管理、组织管理、控制管理、服务质量管理、沟通与协调、行业管理等内容。通过课程学习,学生将深入了解体育旅游产业的运作机制,掌握体育旅游管理的核心要素和关键技能,提高解决实际问题的能力。
修读对象:体育旅游、体育经济与管理等专业学生
授课教研室: 市场营销教研室
教材: 选用许凌主编、科学出版社出版的《旅游管理基础》,2020年第三版。
(五)核心课程:体育市场营销学
学分/学时: 3/48
主要内容: 本课程是一门研究体育市场营销活动及其规律性的学科,旨在培养学生掌握体育市场营销的基本理论、方法和技能,为他们在体育产业中进行有效的市场营销活动提供指导。本课程将全面介绍体育市场营销的基本概念、原理和实践方法。首先,课程将阐述体育市场营销的定义、特点和发展趋势,帮助学生了解体育市场营销的基本框架和背景。其次,课程将深入探讨体育市场的消费者行为、市场细分与目标市场选择,以及体育产品的定位与差异化策略。此外,课程还将介绍体育市场营销组合策略,包括产品策略、价格策略、渠道策略和促销策略,以及体育市场营销的策划、执行与评估方法。通过对体育市场营销学课程的教学,使学生基本掌握体育市场营销学的基本理论。结合市场调研的实践活动,培养学生理论联系实际和初步运用所学知识分析体育市场的能力,并具有一定的体育市场营销策划能力。
修读对象:体育旅游、体育经济与管理等专业学生
授课教研室: 市场营销教研室
教材: 选用刘勇、代方梅编著,由高等教育出版社出版的《体育市场营销(第三版)》,2015年版。
(六)核心课程:消费者行为学
学分/学时: 2/32
主要内容:本课程是一门研究消费者在消费活动中的心理、行为以及决策过程的学科。这门课程深入探讨了消费者的需求、动机、感知、态度、决策过程以及满意度等方面,为体育企业和相关机构提供了理解和服务消费者的关键视角。课程的内容主要包括消费者行为的基本概念、理论框架和研究方法。通过学习,学生可以了解体育产品消费者的基本特征、行为模式和决策过程,掌握影响消费者行为的各种因素,如文化、社会、心理和经济因素等。同时,课程还会介绍如何运用市场调研和数据分析等工具来深入了解消费者的需求和偏好,为旅游产品和服务的开发提供科学依据。
修读对象:体育经济与管理专业学生
授课教研室: 市场营销教研室
教材: 选用符国群主编、高等教育出版社出版的《消费者行为学(第四版)》。
(七)核心课程:体育赛事经营管理
学分/学时: 2/32
主要内容: 本课程是一门专注于体育赛事运营与管理的专业课程。通过这门课程的学习,学生将掌握体育赛事经营管理的基本理论、方法和技能,为他们在体育赛事领域的发展提供全面的指导和支持。首先使学生了解和认识体育赛事市场开发的主体、利益相关者以及策划的一般规律;其次从体育赛事的赞助、门票、媒体、特许产品、彩票、主题活动共六个方面,使学生掌握和了解体育赛事各领域所蕴藏的资源、市场开发的作用和意义、原则和策略;再次从市场开发管理的视角使学生了解和认识体育赛事市场开发面临的风险及市场开发效益评估。
修读对象:体育旅游、体育经济与管理等专业学生
授课教研室: 经济学教研室
教材: 选用刘清早组织编写、由复旦大学出版社出版的《体育赛事市场开发》,2013年版。
(八)核心课程:管理学原理
学分/学时: 3/32
主要内容: 本课程是一门专注于介绍管理学基本理论和实践的课程。通过这门课程的学习,学生将了解管理学的定义、发展历程和基本概念,熟悉管理学的核心理论和研究方法,掌握常见的管理功能和技能,如计划、组织、领导、控制等;培养创新、沟通和团队合作能力,以及良好的领导和决策能力,能在各种组织和环境中进行有效的管理实践活动。本课程的主要内容包括管理学的基本概念、管理理论、管理职能、组织行为、人力资源管理、营销管理、财务管理等。通过学习,学生将全面了解管理学的知识体系,建立起科学的管理思维,为在体育产业中担任管理职位做好准备。
修读对象:体育经济与管理等专业学生
授课教研室:管理学教研室
教材: 选用周三多主编,由高等教育出版社出版的《管理学原理》,2020年版。
(九)核心课程:体育俱乐部经营与管理
学分/学时: 2/32
主要内容: 本课程是一门专注于体育俱乐部运营与管理的综合性课程。通过这门课程的学习,学生将掌握体育俱乐部经营与管理的基本理论、方法和技能,为他们在体育俱乐部及相关行业的职业发展提供全面的指导和支持。课程通过介绍体育俱乐部基本概念、理论和方法,使学生了解体育俱乐部的发展历程,了解体育俱乐部的特点和类型;并掌握不同类型体育俱乐部的运作、运营和管理流程,综合提高提高学生分析问题、解决问题、运用知识、实际操作等方面的综合能力。
修读对象:体育旅游、体育经济与管理等专业学生
授课教研室:管理学教研室
教材: 选用刘平江主编《体育俱乐部的经营与管理》(第2版),北京航天航空大学出版社,2014年版。
(十)核心课程:体育经济学
学分/学时: 2/32
主要内容: 本课程旨在研究体育与经济的关系以及体育领域的经济现象、经济活动的本质、特点和规律。它是体育经营与管理专业的专业基础课,主要探讨体育与经济的各种关系,系统介绍体育产业中产品的生产方、消费方以及市场对产品的调节作用。此外,课程还会分析体育产业产品的供给与需求关系及特点,并广泛了解我国在市场经济条件下体育产品受宏观与微观环境变化而有不同规律。主要目标是帮助学生理解体育与经济之间的相互关系,掌握体育产业的基本经济规律,以及提高学生在体育经济领域的实践能力和综合素质。
修读对象:体育经济与管理专业学生
授课教研室:经济学教研室
教材: 选用丛湖平、郑芳编写、由高等教育出版社出版的《体育经济学》,2015年版。
(十一)核心课程:体育管理学
学分/学时: 2/32
主要内容: 本课程旨在用管理学的知识来观察和解决体育领域的问题,从整体上揭示体育管理的本质和规律,阐明管理职能在体育管理实践中的应用。体育管理学是体育经济与管理专业和公共事业管理专业开设的专业理论课,也是社会体育专业的专业基础必修课程。它研究体育管理的实施过程、体育管理过程的一般规律和一般方法。其目的在于让学生掌握体育管理学的基本理论知识,培养学生具备初步的体育管理能力,从而对学校体育及运动训练工作进行合理的组织、控制和正确的决策。
修读对象:公共事业管理专业、体育经济与管理专业学生
授课教研室:管理学教研室
教材: 选用高雪峰主编、由人民体育出版社出版的《体育管理学》,2009年版。