关于在教师中开展“停课不停学”信息化教学能力提升培训的通知
各位教师:
大家新年好!
当前,新型冠状病毒感染的肺炎疫情防控工作正处于关键时期。为了贯彻落实上级教育主管部门及学校疫情防控工作领导小组的相关精神,落实“停课不停学”的要求,积极改进教学方法,加快开展“互联网+教学”模式,加强教学针对性,提升育人实效,教务处依托超星教师发展中心平台,组织开展“停课不停学”信息化教学能力提升培训活动,现将有关事项通知如下:
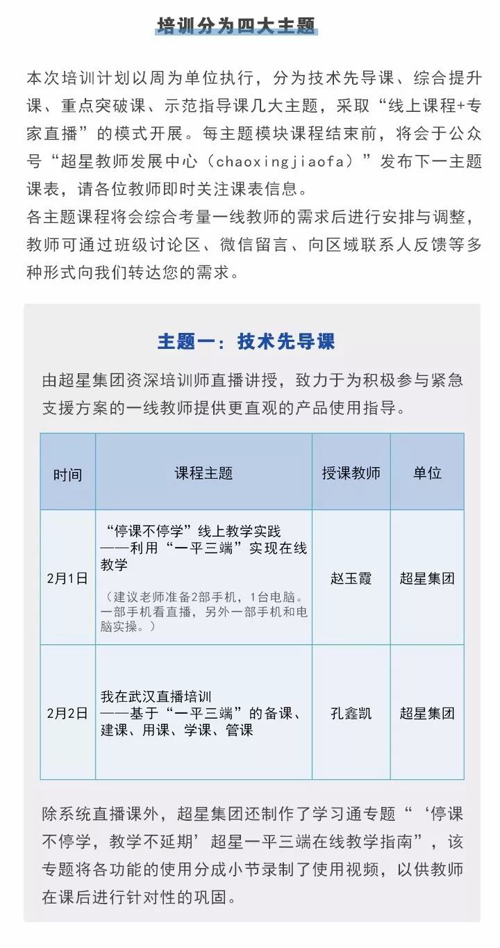
自2月1日起,通过超星“学习通”APP为广大教师提供线上课程或专家直播课程(直接手机获取验证码登录即可),所有课程均为公益性优质网络学习资源。课程将围绕提升信息技术应用能力展开,分为技术先导课、综合提升课、重点突破课、示范指导课四大主题,采取“线上课程+专家直播”的模式开展。每个主题模块课程结束前,将在“超星教师发展中心(chaoxingjiaofa)”公众号发布下一主题课表,请各位教师及时关注课表信息。
教务处
2020年2月2日
附件:





答疑咨询
打开QQ右上角扫一扫功能,扫描以下二维码,加入QQ群咨询。
