工会
设为首页  |  加入收藏
 首页 | 通知公告 | 政策法规 | 新闻动态 | 师德建设 | 教代会 | 下载专区 
政策法规
 政策法规 
政策法规
当前位置: 首页 > 政策法规 > 正文
 
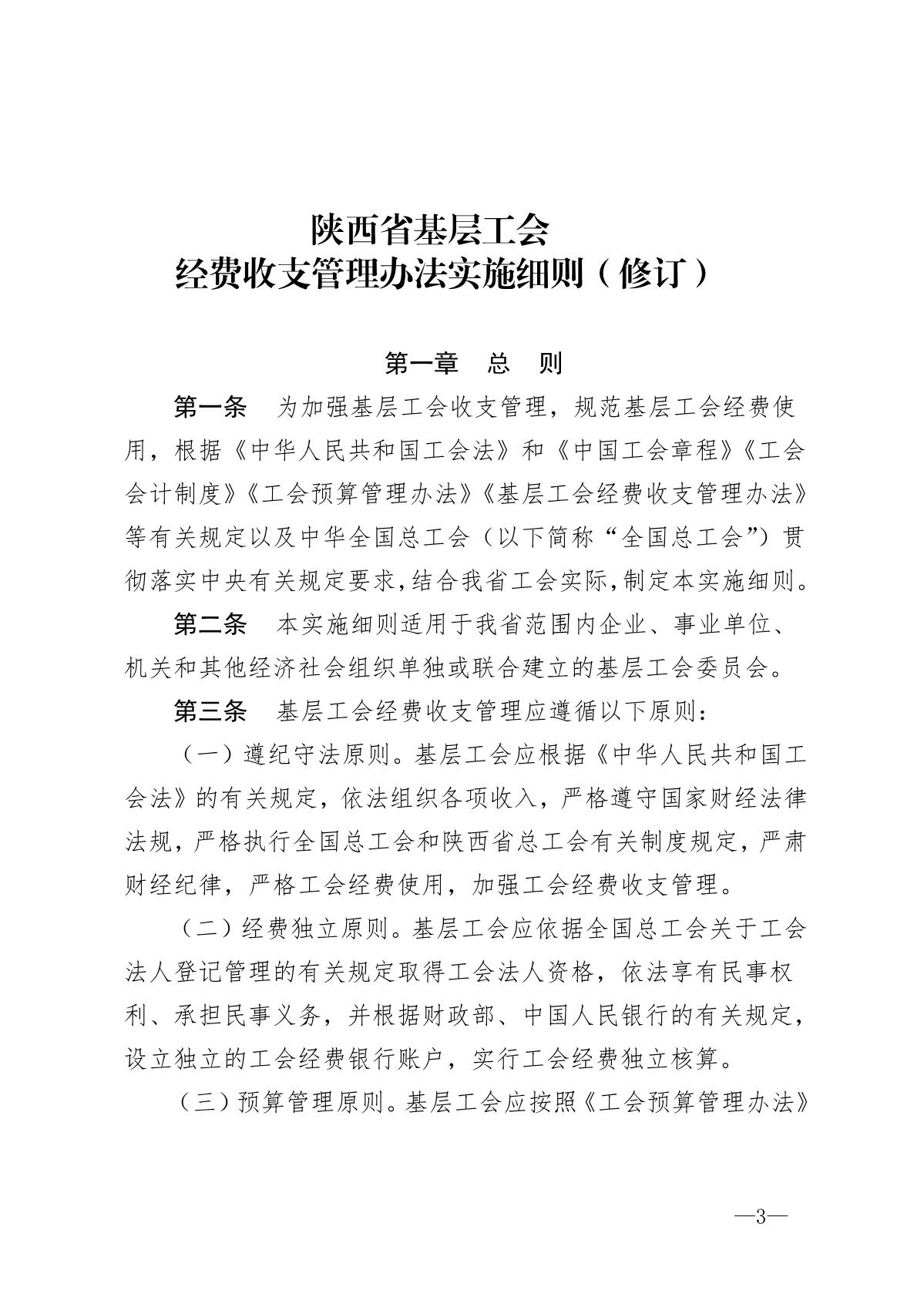
《陕西省基层工会经费收支管理办法实施细则》陕工发【2019】20号
2021-09-07 15:37  


关闭窗口
 

Copyright(C)2011   英国365上市公司官网工会    ALL Rights Reserved   邮箱 yhg@xaipe.edu.cn 电话:88409425